health_doctor_briefcase.png

Assess healthcare compliance

Monitor systems and assess healthcare compliance, e.g: NTA 8009:2011.

health_doctor_briefcase.png

Complement HFMEA

Complement Healthcare Failure Mode and Effect Analysis to gain deeper understanding of risks.

health_doctor_briefcase.png

Proactive risk assessment

Prospective risk inventory: identify and analyze risks up front.

Some of our healthcare clients

health_doctor_briefcase.png Barrier based risk management in healthcare

It is not sufficient to merely identify risks when it comes to healthcare. Risks need to be analyzed and appropriate safety measures need to be identified and monitored.

The bowtie methodology complements risk identification methods like HFMEA studies and provides a deeper understanding of your risk. Some questions that need to be answered are:

  • Do we have enough (or too many) safety measures?
  • Can we focus more on hardware or systems, instead of procedures?
  • Do we know who is accountable for our safety measures?
  • Are the safety measures as adequate and reliable as we thought they would be?

An increasing number of health care organizations are using the bowtie methodology for analyzing, monitoring and communicating their risks.

documents written communication publications article checklist worksheets forms papers cases reports archive icon Case studies

Learn how other clients used our software products to improve safety across the organization.

Learn More
Learn More

Projects that benefit the industry

Some of our partners took our BowTieXP software to the next level and initiated projects to benefit the entire industry.

Some of our customer success stories

  • Testimonial AMC
  • Testimonial MEDD
Confronted with the results of the analysis everybody realized that the incident could as well have happened to themselves.
Academisch Medisch Centrum (AMC)
AMC
Developing the bowtie gave us all a deepening insight into the most important risks involved with using the lift within the Medisch Spectrum Twente.
MEDD
MEDD

Healthcare Industry

Events

Looking for an event or training designed for the healthcare industry? Check out one of our events below or the complete Event Calender.

Blogs

Would you like to learn more? Take a look at our latest blog posts to read about various risk management topics specific to your industry.

Industry bowties

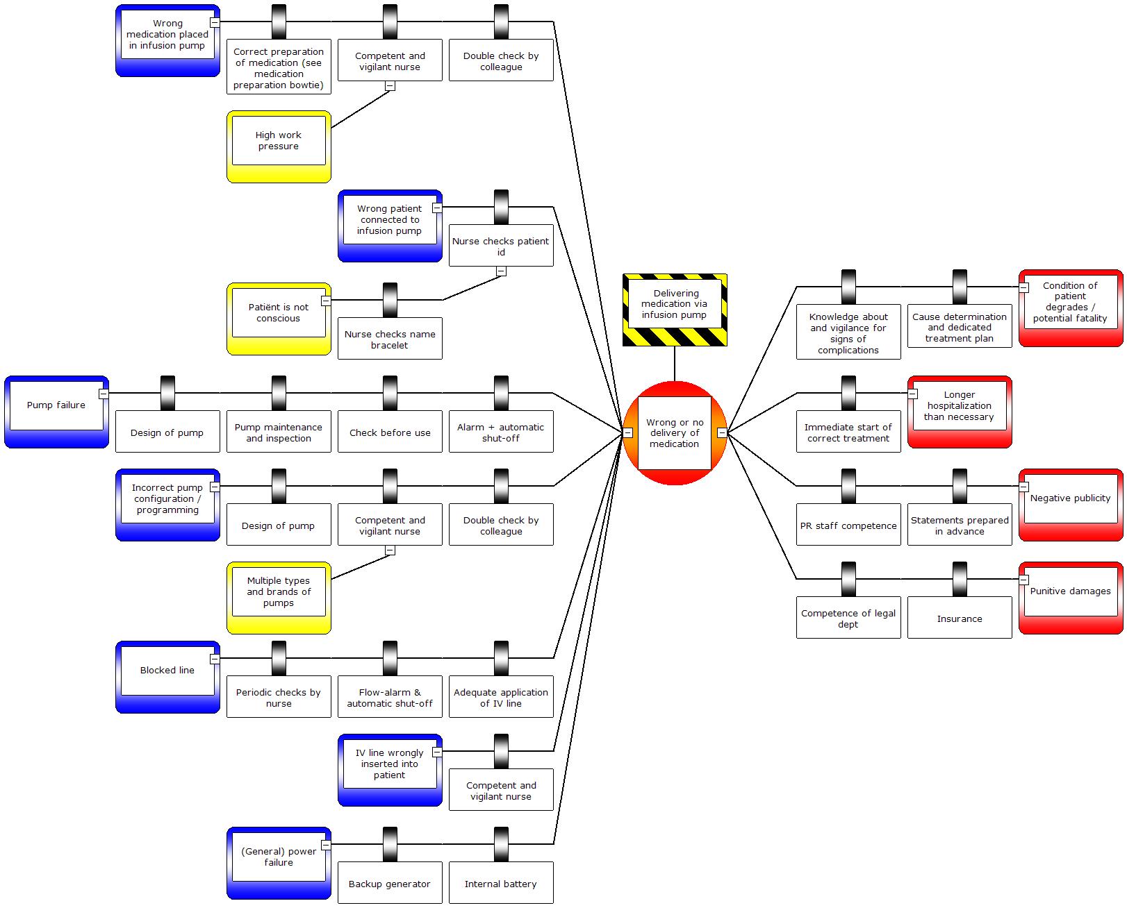
Some examples of barrier based diagrams in the healthcare industry:

BowTieXP: wrong medication (.jpg)

BowTieXP: NSA failure (in Dutch) (.jpg)

BowTieXP (audit filter): NSA failure (in Dutch) (.jpg)

Request Access to the Bowtie Library